2570kWh कंटेनरीकृत बैटरी ऊर्जा भंडारण प्रणाली

2570kWh कंटेनरीकृत बैटरी ऊर्जा भंडारण प्रणाली

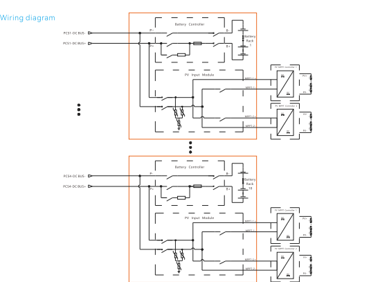
एक कंटेनरीकृत बैटरी ऊर्जा भंडारण प्रणाली एक एकीकृत समाधान है जिसमें एक मानक शिपिंग कंटेनर के भीतर बैटरी मॉड्यूल, एक ऊर्जा प्रबंधन प्रणाली (ईएमएस), एक बैटरी प्रबंधन प्रणाली (बीएमएस), एक थर्मल प्रबंधन प्रणाली, एक अग्नि सुरक्षा प्रणाली और उच्च और निम्न-वोल्टेज वितरण इकाइयां शामिल होती हैं। सिस्टम मानकीकरण, मॉड्यूलर डिजाइन, आसान परिवहन और तेजी से स्थापना जैसे लाभ प्रदान करता है। इसका व्यापक रूप से नवीकरणीय ऊर्जा ग्रिड एकीकरण, पीक शेविंग और वैली फिलिंग, माइक्रोग्रिड, आपातकालीन बिजली आपूर्ति और औद्योगिक और वाणिज्यिक पार्कों के लिए बिजली अनुकूलन में उपयोग किया जाता है।
नमूना:2570kWh

जांच भेजें

उत्पाद वर्णन

उत्पाद की विशेषताएँ

1. इंटेलिजेंट एयर कंडीशनिंग एयर-कूलिंग कूलिंग, परिष्कृत स्थिरांक

तापमान नियंत्रण प्रबंधन, छोटे तापमान का अंतर

विद्युत कोर, लंबा जीवन;

2. फोटोवोल्टिक डीसी कपलिंग एक्सेस, एमपीपीटी के सेट से मेल खाता हुआ

नियंत्रक, विद्युत ऊर्जा रूपांतरण की उच्च दक्षता।

3.पैक स्तर + पूरे बॉक्स में अग्निशमन, परफ्लुओरोहेक्सानोन तेज आग

शमन, उच्च सुरक्षा और विश्वसनीयता;

4, मॉड्यूलर प्री-इंस्टॉलेशन डिज़ाइन, 28t से कम, सीधे हो सकता है

संपूर्ण बॉक्स युनिवर्सल साल परिवहन, पैक को विभाजित करने की कोई आवश्यकता नहीं है

परिवहन, कोई ऑन-साइट बैटरी स्थापना कार्य नहीं।


1. इंटेलिजेंट एयर कंडीशनिंग एयर-कूलिंग कूलिंग, परिष्कृत स्थिरांक

तापमान नियंत्रण प्रबंधन, छोटे तापमान का अंतर

विद्युत कोर, लंबा जीवन;

2. फोटोवोल्टिक डीसी कपलिंग एक्सेस, एमपीपीटी के सेट से मेल खाता हुआ

नियंत्रक, विद्युत ऊर्जा रूपांतरण की उच्च दक्षता।

3.पैक स्तर + पूरे बॉक्स में अग्निशमन, परफ्लुओरोहेक्सानोन तेज आग

शमन, उच्च सुरक्षा और विश्वसनीयता;

4, मॉड्यूलर प्री-इंस्टॉलेशन डिज़ाइन, 28t से कम, सीधे हो सकता है

संपूर्ण बॉक्स युनिवर्सल साल परिवहन, पैक को विभाजित करने की कोई आवश्यकता नहीं है

परिवहन, कोई ऑन-साइट बैटरी स्थापना कार्य नहीं।





विनिर्देश



नमूना E2570-400-ए

बैटरी डीसी पक्ष
पैरामीटर
सेल प्रकार एलएफपी 314एएच
क्षमता और विन्यास 16.077kWh/1P16S
क्षमता एवं संख्या 2570kWh/10x16
चार्ज/डिस्चार्ज अनुपात ≤0.5C
निर्वहन की गहराई 95%डीओडी
चक्रों की संख्या 8000cls(0.5P,25±2℃,@70%SOH)
तापमान सेंसरों की संख्या 1280

इन्वर्टर डीसी साइड
पैरामीटर
वर्तमान मूल्यांकित 157Ax10
मूल्यांकित शक्ति 1285 किलोवाट

पीवी डीसी साइड पैरामीटर
इनपुट सर्किट की संख्या 20-वे (वैकल्पिक 2 पीवी एमपीपीटी नियंत्रक)
वर्तमान मूल्यांकित 168एक्स20वे
मूल्यांकित शक्ति 120kWx20way

सिस्टम पैरामीटर
वोल्टेज रेंज 716.8V~921.6V
रेटेड वोल्टेज 819.2V
परिचालन तापमान -30 ~ 55 ℃ (40 डिग्री सेल्सियस से ऊपर व्युत्पन्न)
सापेक्षिक आर्द्रता 0~95%आरएच, गैर-संघनक
आयाम(डब्ल्यू*डी*एच) 6058×2438×2896मिमी
तौल <26टी
आईपीग्रेड IP54 (पूर्ण मशीन)
शोर <70dB
शीतलन अवधारणा ज़बरदस्ती हवा को ठंडा करना



हॉट टैग: 2570kWh कंटेनरीकृत बैटरी ऊर्जा भंडारण प्रणाली
जांच भेजें
कृपया नीचे दिए गए फॉर्म में अपनी पूछताछ देने के लिए स्वतंत्र महसूस करें। हम आपको 24 घंटों में जवाब देंगे।
X
हम आपको बेहतर ब्राउज़िंग अनुभव प्रदान करने, साइट ट्रैफ़िक का विश्लेषण करने और सामग्री को वैयक्तिकृत करने के लिए कुकीज़ का उपयोग करते हैं। इस साइट का उपयोग करके, आप कुकीज़ के हमारे उपयोग से सहमत हैं। गोपनीयता नीति