English
Español
Português
русский
Français
日本語
Deutsch
tiếng Việt
Italiano
Nederlands
ภาษาไทย
Polski
한국어
Svenska
magyar
Malay
বাংলা ভাষার
Dansk
Suomi
हिन्दी
Pilipino
Türkçe
Gaeilge
العربية
Indonesia
Norsk
تمل
český
ελληνικά
український
Javanese
فارسی
தமிழ்
తెలుగు
नेपाली
Burmese
български
ລາວ
Latine
Қазақша
Euskal
Azərbaycan
Slovenský jazyk
Македонски
Lietuvos
Eesti Keel
Română
Slovenski
मराठी
Srpski језик
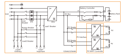
उत्पाद की विशेषताएँ
1. उच्च शक्ति घनत्व, उच्च एकीकरण और कॉम्पैक्ट आकार
आसान स्थापना के साथ ;
2. फोटोवोल्टिक डीसी एक्सेस का समर्थन करता है और एमपीपीटी को कॉन्फ़िगर करता है
नियंत्रक, डीसी-युग्मित पीवी-ईएसएस माइक्रोग्रिड बनाते हैं;
3.4जी और वाई-फाई ऑनलाइन इंटेलिजेंट मॉनिटरिंग, सक्षम करना
दूरस्थ निरीक्षण और मैन्युअल ऑन-साइट कार्यों को कम करना;
4. स्वचालित संचालन के साथ ऑन-डिमांड तैनाती
और पीक कटिंग और वैली के दौरान ऑफ-ग्रिड स्विचिंग
भरना, बीएमएस, पीसीएस और के एकीकृत नियंत्रण का समर्थन करना
एकाधिक सुरक्षा के साथ ईएमएस सिस्टम;
5. मानक लोड, पावर ग्रिड, पीवी एक्सेस सर्किट शामिल है
ब्रेकर और बाईपास स्विच, एकीकृत बनाते हैं
ऑल-इन-वन डिज़ाइन के साथ सिस्टम वितरण;
6. एक अंतर्निहित एसटीएस और ऊर्जा प्रबंधन शामिल है
सिस्टम, 20 मिलीसेकंड से कम के स्विचिंग समय के साथ
अनेक ऊर्जा स्रोतों के बीच;
7.1+1 समानांतर ऑपरेशन का समर्थन करता है।

|
विशेष विवरण |
|||
| मॉडल | ESTS100-200kWh-400-ए | ESTS125-225kWh-400-A | |
|
डीसी बैटरी पैरामीटर |
सेल प्रकार | एलएफपी 280एएच | एलएफपी 314एएच |
| पैक क्षमता और विन्यास | 14.336kWh/1P16S | 16.077kWh/1P16S | |
| बैटरी क्षमता और पैक मात्रा | 200kWh/14 | 225kWh/14 | |
| बैटरी वोल्टेज रेंज | 627V~806V | ||
| रेटेड चार्ज/डिस्चार्ज सी-रेट और करंट | 0.5सी, 140ए | 0.5C,157A | |
| चक्र सूचकांक | 8000cls(0.5P,25±2℃,@70%SOH) | ||
| तापमान निगरानी बिंदु | 112 | ||
|
डीसी साइड पीवी पैरामीटर (एमपीपीटी आउटपुट साइड) |
अधिकतम इनपुट शक्ति | 200 किलोवाट | |
| अधिकतम इनपुट करंट | 320ए | ||
| वोल्टेज रेंज/सिस्टम बस वोल्टेज | 650V~800V | ||
| इनपुट स्विच | 2पीसी 250ए/1000वीडीसी/2पी, 2P/250A/1000Vdc/2P, 2 PVMPPT नियंत्रक इकाई के अनुरूप |
||
|
ग्रिड-कनेक्टेड पीसीएस एसी-साइड पैरामीटर |
एसी रेटेड पावर | 100 किलोवाट | 125 किलोवाट |
| एसी अधिकतम शक्ति | 110 किलोवाट | 137.5 किलोवाट | |
| वर्तमान मूल्यांकित | 152ए | 190ए | |
| टी.एच.डी.आई | <3% | ||
| डीसी घटक | <0.5%एलपीएन | ||
| ग्रिड प्रकार | 3W+N+PE | ||
| वोल्टेज रेंज | 360VAC~440VAC | ||
| आवृति सीमा | 45~55हर्ट्ज/55~65हर्ट्ज | ||
| ऊर्जा घटक | -1~1 | ||
|
द्वीपीय पीसीएस एसी-साइड पैरामीटर |
रेटेड आउटपुट पावर | 100 किलोवाट | 125 किलोवाट |
| अधिकतम एकल-चरण आउटपुट पावर | 60 किलोवाट | ||
| रेटेड आउटपुट वोल्टेज | 400V | ||
| रेटेड आउटपुट आवृत्ति | 50/60हर्ट्ज़ | ||
| टीएचडीयू | <3% | ||
| अधिभार क्षमता | 110%10 मिनट | ||
|
ग्रिड-आइलैंडिंग स्थानांतरण स्विचगियर कॉन्फ़िगरेशन |
रखरखाव बायपास स्विच | 250ए/400वैक | |
| लोड स्विच | 250ए/400वैक | ||
| ग्रिड स्विच | 400ए/400वैक | ||
| अनुसूचित जनजातियों | 305ए/200 किलोवाट | ||
| समय बदलना | <20ms | ||
|
सिस्टम पैरामीटर |
अधिकतम सिस्टम दक्षता | ≥90% | |
| परिचालन तापमान | -30~55℃-30~55℃ (40°C से ऊपर तापमान) | ||
| सापेक्षिक आर्द्रता | 0~95%आरएच, गैर-संघनक | ||
| आयाम(एल*डी*एच) | 1600×1050×2050मिमी | ||
| वज़न | 2300 किग्रा | ||
| आईपीग्रेड | IP54 IP54 (पूर्ण मशीन) | ||
| शोर | <70dB | ||
| नेटवर्क कनेक्शन प्रकार | 4जी/वाईफाई/4जी/वाईफाई/ईथरलिंक | ||
| अग्नि सुरक्षा | एयरोसोल | ||
| डिस्प्ले स्क्रीन · एलसीडी | |||